乐盈llV


深圳市天友利标准光源有限公司

TILO 经典传承,源自1998

全国统一客服热线:

400-888-5135
当前位置:主页>新闻中心>行业资讯

棉花分级的必要设备——棉花分级灯管

文章出处:valenciaenferia.com 人气:1544发表时间:2023-03-10

棉花上市之前为了更准确的细分和销售,会进行分级。为了确保棉花分级是在统一环境下,一般需要充足的光源。为此,厂家专门生产了棉花分级灯管。本文主要介绍了棉花的分类以及棉花分级灯管的作用。


 棉花


棉花的品级分类

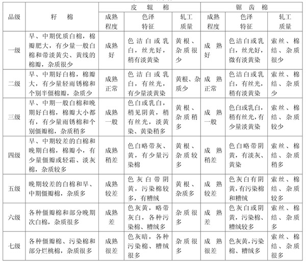
棉花品级,表示棉花质量优劣的综合性指针,需要对照实物标准进行评定。根据《GB1103-2007》的有关规定,细绒棉分为1~7级,长绒棉分为1~5级.级数愈大,质量愈差。具体等级和标准详见下表。

 

棉花品级


棉花分级灯管在棉花品级分类中的应用

在棉花分级中,一般采用D75灯管,色温7500K适用于棉花检验分级室评定棉花色泽及其它类似场合,代替传统的北向天窗昼光,比自然光稳定,克服了地理位置、季节时间、天气状况等因素的影响,昼夜均可以工作,提高了效率。

 D75灯管显指Ra≥92%,具有超强的色彩还原效果,基本接近自然光,可以真正看清色彩。均匀性好超节能,提供标准光源环境。


棉花分级灯管


乐盈llV具体说来,D75灯管具有以下特点:

1. 光源

乐盈llV高光效,显色指数高,还原被照物真彩效果,视觉更舒适

2. 卡座针脚

乐盈llV电镀银工艺,金属纯度高导电性能好,有效防止氧化,经久耐用

3. 灯体

灯体采用高质量航空级材质,安装方便耐高温,散热性能好。


同类文章排行

最新资讯文章

QQ咨询

在线咨询真诚为您提供专业解答服务

咨询热线

400-888-5135
7*24小时服务热线

返回顶部